June 20, 2021
Developing domain expertise by reducing writing surface area
And a deep dive into the themes in this newsletter

When I started this newsletter, I had an inkling that my next venture would be in the space of lifelong career support for entrepreneurs. My motivation for writing this newsletter about entrepreneurial career-building was that I would (1) build a relevant audience of people who could be interested in my future venture(s), and (2) write my way into domain expertise and strong points of view on topics related to entrepreneurial careers. If I’m able to do those two things through this newsletter, I’d be well-positioned to launch something years down the line. I wrote about this concept in my post, Writing as an onramp to building a startup.
One of the challenges is that while the topic of “entrepreneurial careers” is under-explored, it has the potential to be expansive. It could include startup advice, navigating career decisions, building side projects, and everything in between.
One concern when starting this newsletter was that there would be such an abundance of things to write about that the surface area of my writing would be large. I feared I would end up write about a lot of things, but that the totality of my writing wouldn’t have common themes or help me develop domain expertise.
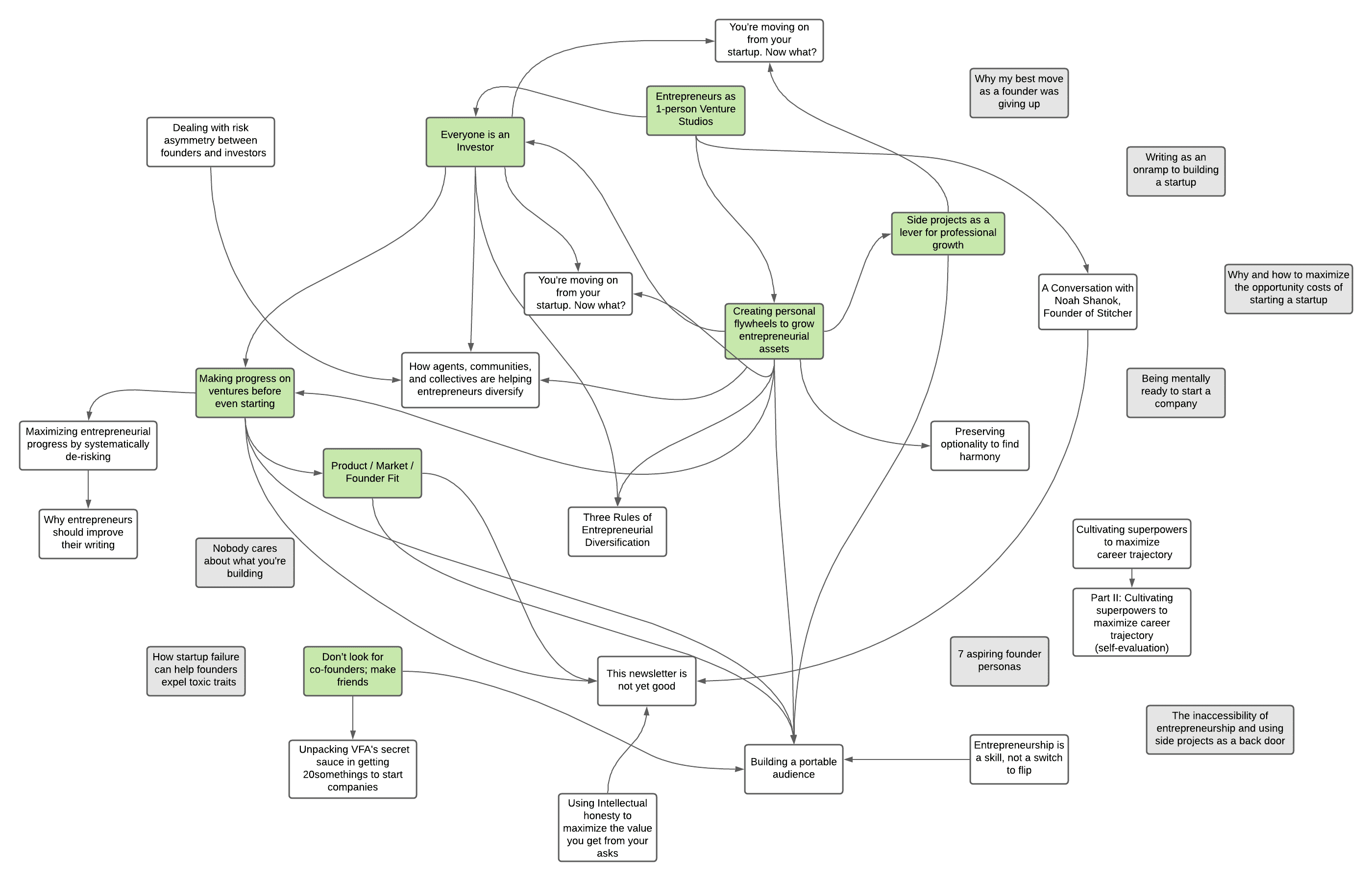
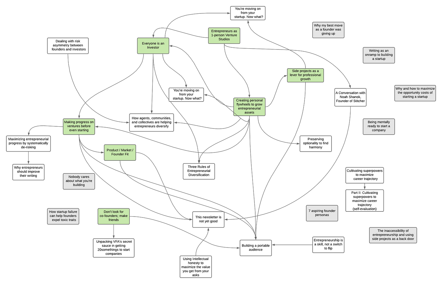
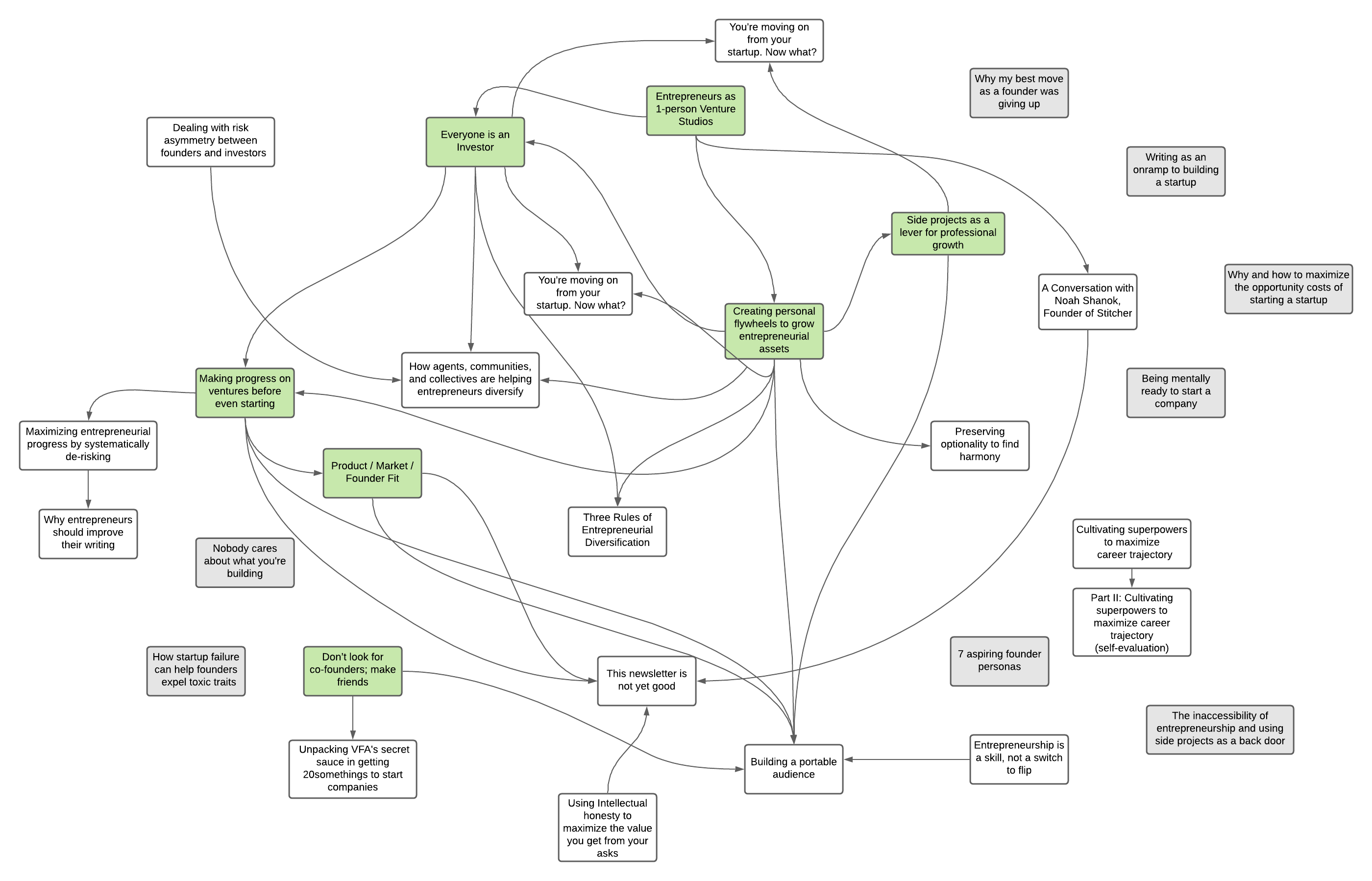
My writing tends to be serendipitous. Just last week, I had a post 75% written. When I woke up on Sunday and opened my laptop to finish it, I felt compelled to write and publish something completely different: Building a portable audience. In order to keep up with publishing a post per week, I can’t be too prescriptive. If I find inspiration, motivation, or curiosity to write about something, I have to listen to my instincts. To mitigate the risk of this serendipitous approach increasing my surface area, I try to find ways to reference concepts from other posts when writing something new. That way, I can write whatever I’m inspired to write about and rest assured that I’m leaving a trail of breadcrumbs, hopefully resulting in deeper perspective and domain expertise.
This week, I reviewed my posts to date to see how I was doing. 17 of my 31 posts to date link to at least one other post (there are 32 total links). Analyzing the relationships between my posts has given me a deeper understanding of which concepts have had the most influence on my writing.

So far, it appears that the following posts are most compelling and influential (in my own head), as they’ve been referenced in the most posts so far.
Creating personal flywheels to grow entrepreneurial assets: referenced 8 times
Everyone is an Investor: referenced 5 times
Making progress on ventures before even starting: referenced 4 times
Entrepreneurs as 1-person Venture Studios: referenced 3 times
Side projects as a lever for professional growth: referenced 2 times
Founder/Product/Market fit: referenced 2 times
Don’t look for co-founders; make friends: referenced 2 times
I also took some time to evaluate some of the themes that have emerged in my writing. A subscriber once told me that my newsletter felt a bit like I was writing a book chapter-by-chapter. I think they may be right. But it’s hard to now what book you’re writing if you don’t know what the themes are.
I went through my posts to date and tagged them with 13 themes that emerged:
Building Entrepreneurial Skills: 11 posts
Long-term Career Thinking: 9 posts
Diversification: 8 posts
De-risking: 8 posts
Side Projects: 8 posts
Building Audience/Network: 7 posts
Startup Ecosystem Observations: 7 posts
Growing Entrepreneurial Assets: 6 posts
Building Domain Expertise: 6 posts
Founder Readiness: 6 posts
Founder Mental Health: 4 posts
Intellectual Honesty: 3 posts
Finding Collaborators: 2 posts
When I started this newsletter, I would not have predicted that these would be the influential concepts or themes that I would write about. Prioritizing linking to other posts in my writing has been an effective mechanism for minimizing the surface area of my writing. I’ve been able to follow my curiosity while ensuring that my writing is getting deeper, not just broader. I’m pleasantly surprised to see these themes emerge so clearly, which gives me confidence that I’m developing a compelling point of view on entrepreneurial careers.
As I continue with this newsletter, I plan to focus more on depth with these concepts rather than branching out further and increasing my surface area.
And if you’re writing on a consistent basis yourself, I recommend linking to other posts so you’ll be able to follow the breadcrumbs you’re leaving for yourself to understand what the common threads are.